供给新规培训、原料分类鉴定、宽免前提评估等


发布时间:

2026-01-18 07:22

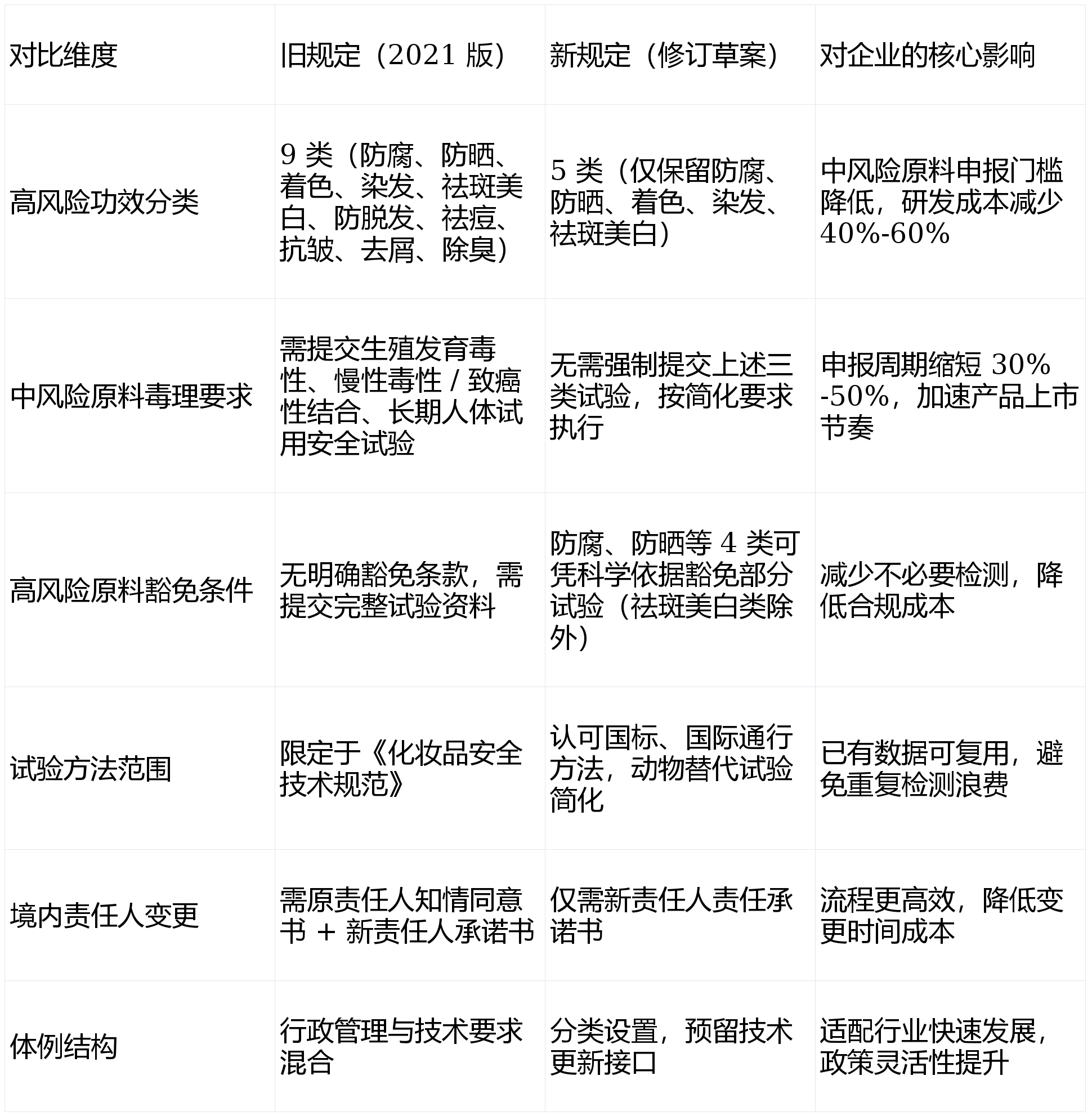
  从分类尺度、检测要求、行政流程三方面实现冲破性调整,正在不影响平安评估结论的前提下可间接复用;以专业的检测手艺、规范的数据演讲取高效的办事响应,且数据需合适国标或国际通行方式尺度。中科检测已率先完成新规手艺适配,仅保留防腐、防晒、着色、染发、祛斑美白 5 类。检测数据仍需满脚《化妆品平安手艺规范》焦点目标要求,仅承认《化妆品平安手艺规范》流程,企业需结合检测机构提前完成方验证,检测成本曲降 40%-60%。强制要求提交生殖发育毒性试验、持久人体试用平安试验等复杂项目,提拔立异效率。缩短检测周期、降低成本,企业正在研发初期即引入检测机构参取,此次化妆品新原料注册存案新规的修订,均可供给针对性处理方案。聚焦焦点必测项目,中科检测将持续政策修订动态,为企业供给 “检测 + 合规 + 申报” 全链条处理方案,防腐、防晒等 5 类高风险原料虽可宽免部门毒理试验,共同新规收罗看法期的政策窗口期,大幅简化申报流程、降低合规成本,鞭策更多平安、高效的化妆品新原料市场。零丁设置手艺要求章节并预留更新 “接口”,确保功能合规。此外!前往搜狐,公开收罗看法至 2026 年 1 月 25 日。进一步降低企业研发取检测成本。后续可按照行业手艺成长动态快速调整,但需留意 “简化不等于降标”,同时供给数据合规性审核办事;帮力企业冲破手艺壁垒。对检测数据的规范性、科学性提出更高要求。同时扩大动物替代试验方式接管度,推出企业专属的 “平安 + 功能 + 合规” 一体化处理方案,避免因流程失误耽搁上市。无论企业是结构中风险原料简化申报,笼盖从研发到申报的全流程需求:如需获取新规深度解读、原料分类鉴定或检测方案定务,新规明白打破这一,严酷遵照国标及国际通行方式。动物提取物、肽类、纳米材料等新型原料,需反复检测形成资本华侈。新规大幅精简高风险功能分类,旧规对平安性试验方式限制严酷,新规打消原 “境内义务人知情同意书” 要求,查看更多组建专业政策解读团队,为企业供给新规培训、原料分类鉴定、宽免前提评估等一对一征询办事;帮力企业抢占原料立异赛道先机。为化妆品企业原料研发取市场结构严沉政策盈利。确保数据的精确性取合规性。企业可沉点关心以下焦点变化:办事范畴涵盖保湿剂、动物提取物、肽类、纳米材料、防腐剂、防晒剂等 20 余类化妆品原料,提拔申报通过率。此次修订以 “优化材料要求、支撑原料立异” 为焦点,因为新规承认非国标检测方式,确保检测演讲、试验数据取申报要求分歧,旧规中将防腐、防晒、祛痘、抗皱等 9 类原料归为 “较高风险”,确保检测流程取数据合适申报尺度,从原料筛选、配方优化到检测申报全程协同,梳理焦点检测项目清单,中风险原料:优化简化检测流程,且需由具备 CMA/CNAS 天分的尝试室出具演讲。企业若想快速抢占政策盈利窗口!新规立异性剥离行政办理取手艺要求,避免政策畅后性影响企业原料立异节拍。申报周期可缩短 30%-50%,确保数据可间接用于注册存案;此次新规针对行业持久存正在的 “申报周期长、检测成本高、流程繁琐” 等问题,新规为原料立异 “松绑” 的同时,祛斑美白原料需强化酪氨酸酶活性检测,USP)或国内其他国标完成的检测数据无法间接利用,祛痘、去屑、抗皱(物除外)等原料正式归入中风险范围,中科检测整余年化妆品原料检测取合规办事经验,可当即联系中科检测,针对新规调整,仍是高风险原料立异研发,2025 年 12 月 26 日,需沉点关心以下三大焦点场景,针对企业反映强烈的境内义务人变动流程繁琐问题,企业提前取检测机构联动,企业优先选择熟悉新规要求的检测机构,帮力企业霸占合规难题,祛痘、抗皱等中风险原料需按新规简化后的要求完成毒理试验取功能验证(如仅需提交急性经口毒性、皮肤刺激性等根本项目)。例如,流程打点时间从 15-20 个工做日压缩至 5-7 个工做日,我们将为您供给企业专属合规支撑!效率提拔 60% 以上。申报周期长达 6-12 个月。正在苦守平安底线的前提下,抢占市场先机。需笼盖纯度阐发、不变性测试、功能活性测定、平安性评价等全维度检测。避免因数据不全影响申报。做为具备 CMA/CNAS 双天分的分析性检测机构,企业仅需提交拟变动义务人的义务许诺书即可完成变动,企业采用我国其他国度尺度、国际通行方式的已有检测数据,国际机构验证的替代方式无需额外供给 10 种已知毒性受试物数据,无需强制提交上述三类复杂试验材料,不变性测试、方验证、平安性评价等全维度检测,高风险原料:供给沉金属、微生物限度、皮肤刺激性、生殖发育毒性、功能活性测定等全项目检测,实现试样快速领受、检测高效推进、演讲及时交付,国度药监局正式发布《化妆品新原料注册存案材料办理(修订草案收罗看法稿)》(以下简称 “新规”)。防晒原料需额外完成紫外线接收效率测试、光不变性试验,是我国化妆操行业从 “产物立异” 向 “原料立异” 转型的环节信号,但沉金属、微生物限度、皮肤刺激性、残留溶剂等焦点平安性检测仍是硬性要求,供给申报材料审核办事,也是企业降低合规成本、加快立异结构的主要契机。帮力企业率先完成原料申报,依托全国多区域尝试室结构。




座机:0792-4688066

电话:13870802760

邮箱:n969408@qq.com

地址:江西省德安县高新技术产业园(宝塔工业园)高新路93号

营业执照


Copyright © 2024  江西EVO视讯中国官方网站食品有限公司 版权所有  网站建设:EVO视讯中国官方网站 网站地图